Lily project hero image

Lily

  • Product
  • AI
  • Education
  • UI/UX

AI-powered IEP tracker to assist special educators and empower students with personalized learning support.

Role

Designer

Team

Matthew Suri (PM)

Harry Ahn (Dev)

Pranav Lingareddy (Dev)

Tongfei Zhu (Designer)

Scope

Feb 2025 - Aug 2025

Tools

Figma

Notion

Adobe Photoshop

Adobe After Effects

Cursor


Problem

IEP Progress Tracking Is Fragmented

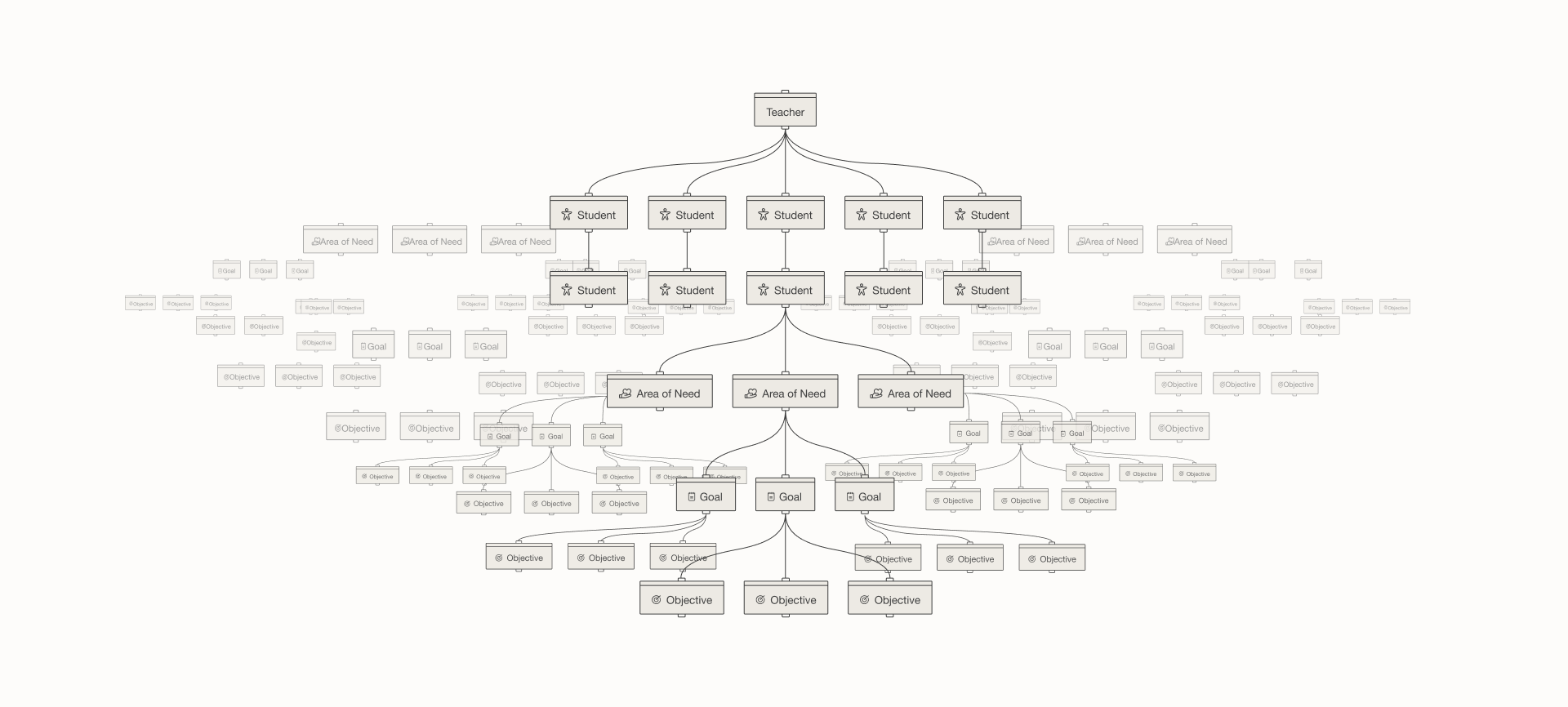
Across the U.S., over 7 million students rely on Individualized Education Plans (IEPs) to guide their learning and development. Each student’s plan includes multiple goals, objectives, and support areas, managed by a team of educators, therapists, and administrators.

But the process of tracking and reporting progress is outdated. Teachers juggle dozens of students, each with complex documentation needs. Data is scattered across notebooks, sticky notes, Google Docs, and memory. Reporting becomes a scavenger hunt that takes hours every week.

This leads to missing data, compliance risks, and inconsistent support, ultimately preventing students from getting the help they deserve.

Visualization of Lily's IEP tracking problem space

Solution

A Conversational Progress Companion

Lily is an AI-powered IEP progress companion that streamlines tracking, reporting, and goal-setting for special education teams. Developed alongside educators, therapists, and administrators, Lily transforms the most time-consuming parts of IEP management into a seamless, conversational workflow.

  • Track progress from speech, documents, and daily observations
  • Turn raw notes into structured, measurable student records
  • Generate clear reports for meetings, compliance, and next steps

Features

Designed Around the Educator Workflow

The product experience focuses on reducing documentation overhead while keeping student progress, team context, and reporting needs connected in one place.

  • AI Document Parsing: Automatically reads and structures IEPs into actionable profiles.
  • Voice-to-Data Tracking: Converts speech into measurable progress entries.
  • Smart Reporting: Instantly creates professional, shareable progress reports.
  • Goal Recommendations: Suggests next objectives based on data-driven insights.
  • Collaborative Dashboard: Central workspace for teachers, therapists, and administrators.
  • Secure Cloud System: FERPA-compliant and built for district-level safety.
Lily dashboard shown in dark mode

Takeaways

Building With Lavalab

I was only part of this incredible experience because I joined USC's premier startup incubator, Lavalab. I'm so grateful I stepped out of my comfort zone and applied to this club. I met countless talented builders and designers that inspire me to keep learning and growing.

Thank you to my team: @pranavlingareddy, @harryahn11, and @mattsuris for believing in me and all your hard work. You guys made my semester hella enjoyable.

Thank you Lavalab mentors, especially @uxhoang for teaching me Figma and giving creative input, @realbymo for supporting us and making merch, and Angelina for always being by my side and making crochet flowers through @angiecroch.

Check out the landing page for lily at tongfeiz.github.io/lilylandingpage. Stay tuned for more updates!

↑ Back to top